退換貨、解約、紛爭處理
為保障經銷商及消費者權益,環球百順公司依多層次傳銷管理法而訂定出以下退換貨辦法,詳細說明請見下表︰
換貨:
解除經銷權或終止契約者,換貨相關注意事項:
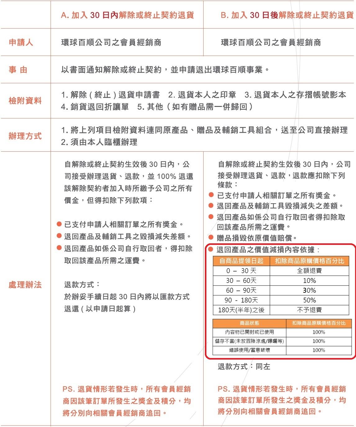
- 1. 會員經銷商自訂約日起30日(含)內以書面通知公司解除或終止契約,解約退貨辦法如後頁A項:解除或終止契約退貨。
- 2. 會員經銷商於前第一款解約權期間經過後,得隨時以書面終止契約,終止契約退貨辦法如後頁B項:終止契約退貨。
- 3. 依退貨申請人當時的會員經銷商資格,依進貨價並依此計算退款金額,同時向相關會員經銷商追回已發出之獎金,相關會員經銷商不得有異議。
- 4. 換貨價差金額(包括回程運費),一併寄回公司,運費由換貨人負擔,經過檢查無誤後方可辦理(直接至公司辦理換貨者,其填寫表格、簽名流程與上述完全相同)。
- 5. 辦理解除或終止經銷權時,請繳回會員申請契約書存根聯。
- 6. 辦理解除或終止經銷權時,請退回事業手冊及入會輔銷工具組合,如經遺失公司得依定價自退款中扣除100%毀損滅失之差額。
- 7. 一旦成為環球百順公司的會員經銷商,會員經銷商將遵守公司的營運規章(會員經銷商基本守則)及多層次傳銷規範。如違反營運規章或多層次傳銷規範,除了解除契約、取消會員資格外,並將以法律途徑解決。
- 8. 以欺罔或引人錯誤之方式推廣、銷售商品或勞務及介紹他人參加傳銷組織。
- 9. 假借多層次傳銷事業之名義或組織向他人募集資金。
- 10. 以違背公共秩序或善良風俗之方式從事傳銷活動。
- 11. 以不當之直接訪問買賣影響市場交易秩序或造成消費者重大損失。
- 12. 從事違反刑法或其他工商管理法令之傳銷活動。
- 如違反上述規定而遭解除契約者,則喪失會員經銷商資格,環球百順公司將不接受退貨。

紛爭處理、疑慮解決: